|
首批限制乘坐火车、飞机的严重失信人名单公示,乐视系创始人贾跃亭在列。
6月1日,首批限制乘坐火车、飞机的严重失信人名单在“信用中国”网站公示。公示名单共包含169人,其中国家税务总局提供21人,主要涉及不缴或少缴应纳税款、非法取得增值税进项发票等;证监会提供31人,涉及逾期不履行证券期货行政罚没款缴纳义务和上市公司相关责任主体逾期不履行公开承诺;民航局提供86人,主要涉及因在飞机上寻衅滋事、在机场安检中堵塞、强占、冲击安检通道以及殴打他人、在机场安检中查出随身携带国家法律、法规规定的危险品(藏匿打火机)等被处以行政处罚;铁路总公司提供31人,主要涉及在动车组列车上吸烟或者在其他列车的禁烟区域吸烟,无票乘车、越站(席)乘车且拒不补票等。
值得关注的是,在限制乘坐飞机和火车的严重失信人名单中,贾跃亭、贾跃芳均在列。
记者注意到,限制乘坐火车和民航的严重失信人名单中贾跃亭身份证号信息“142623********081X”,与中国执行信息公开网此前发布的乐视系创始人贾跃亭一致。

贾跃亭和贾跃芳被列入首批限制乘坐火车飞机名单
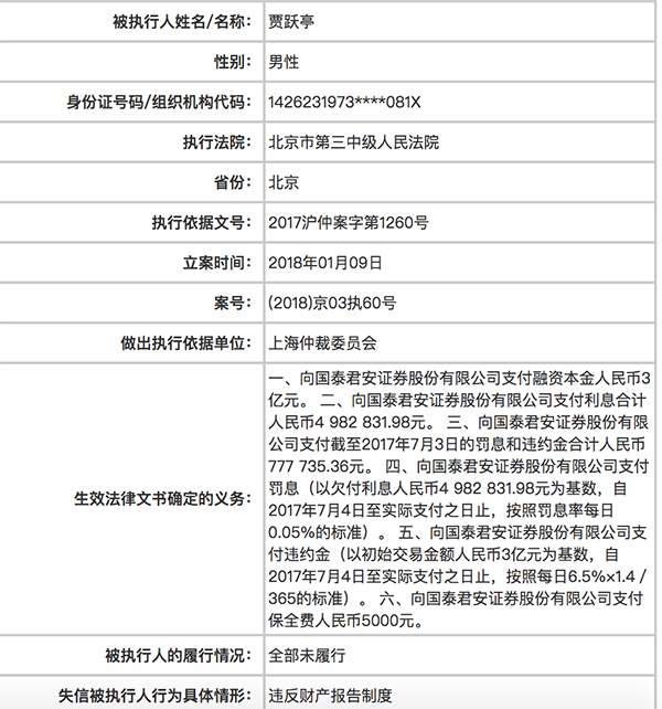
从中国执行信息公开网上看到,乐视系创始人贾跃亭已经8次被列为失信被执行人,最新一起案件发布于5月17日,为贾跃亭与国泰君安证券之间的纠纷,生效法律文书确定的义务要求,贾跃亭向国泰君安证券股份有限公司支付融资本金人民币3亿元等,而贾跃亭的履行情况为全部未履行。

贾跃亭8次被列为失信被执行人

贾跃亭因与国泰君安纠纷而被列为失信被执行人
值得一提的是,一名名为贾跃芳的失信人,也出现了首批限制乘坐火车、飞机的严重失信人名单中。贾跃亭的姐姐同样名为贾跃芳,不过,“信用中国”网站公示的贾跃芳身份证号开头信息与贾跃亭不一致。目前,尚不清楚该失信人是否即贾跃亭姐姐贾跃芳。
乐视系公司则已经25次被列为失信被执行人,涉及公司包括乐视控股、乐视移动、乐视体育等。

乐视系公司则已经25次被列为失信被执行人
按照《最高人民法院关于限制被执行人高消费及有关消费的若干规定》第三条规定,被被列为失信被执行人的自然人,将被采取限制消费措施,包括乘坐交通工具时,不得选择飞机、列车软卧、轮船二等以上舱位;不得在星级以上宾馆、酒店、夜总会、高尔夫球场等场所进行高消费等。
今年3月,国家发改委、铁路总公司、民航局等部门联合发布的《关于在一定期限内适当限制特定严重失信人乘坐火车 推动社会信用体系建设的意见》和《关于在一定期限内适当限制特定严重失信人乘坐民用航空器 推动社会信用体系建设的意见》从5月1日起开始实施。
上述文件明确,名单自发布之日起7个工作日为公示期,公示期内,被公示人可向有关部门提出异议,公示期满,被公示人未提出异议或者提出异议经审查未予支持的,相关部门按照公示名单执行惩戒措施。今后将在每月第一个工作日公布限制名单。
新闻附件:《最高人民法院关于限制被执行人高消费及有关消费的若干规定》第三条
第三条 被执行人为自然人的,被采取限制消费措施后,不得有以下高消费及非生活和工作必需的消费行为:
(一)乘坐交通工具时,选择飞机、列车软卧、轮船二等以上舱位;
(二)在星级以上宾馆、酒店、夜总会、高尔夫球场等场所进行高消费;
(三)购买不动产或者新建、扩建、高档装修房屋;
(四)租赁高档写字楼、宾馆、公寓等场所办公;
(五)购买非经营必需车辆;
(六)旅游、度假;
(七)子女就读高收费私立学校;
(八)支付高额保费购买保险理财产品;
(九)乘坐G字头动车组列车全部座位、其他动车组列车一等以上座位等其他非生活和工作必需的消费行为。
被执行人为单位的,被采取限制消费措施后,被执行人及其法定代表人、主要负责人、影响债务履行的直接责任人员、实际控制人不得实施前款规定的行为。因私消费以个人财产实施前款规定行为的,可以向执行法院提出申请。执行法院审查属实的,应予准许。
|