| 针对“《环球邮报》有关文章指责中国绕开WTO报复美国”一事,中国驻加拿大大使馆网站7日刊发使馆发言人回应,称公然违反世贸规则的是美国。美国依据其国内法对华发起301调查,并提出对中国实施加征关税、限制投资等措施,本身就不是在世贸框架内采取的行动。 >>跟风 加媒颠倒是非指责“中国报复美国” 使馆发言人表示,加拿大《环球邮报》4月5日刊登题为“WTO rules are the first casualty in the China-U.S. shoving match”的文章,该文在评论中美贸易纠纷时,不批评美国首先挑起贸易争端,却指责中国捍卫自身权益的方式,称“中国选择报复的方式完全绕开了WTO争端解决机制。作为全球最大出口国,中国的行为忽视了WTO这一全球贸易体系的关键支柱。”
发言人强调,事实上,公然违反世贸规则的是美国。美国依据其国内法对华发起301调查,并提出对中国实施加征关税、限制投资等措施,本身就不是在世贸框架内采取的行动。 发言人指出,美方这一做法也违反了其在1994年批准WTO协定时美国总统向国会提交的《行政行动声明》。在这个声明中,美国承诺不通过301调查单边认定其他国家的做法是否违反WTO规则。而中国严格遵守WTO有关规定,在对美方采取反制措施时,第一时间将美诉诸WTO争端解决机制。该文作者不指责违反规则的作恶者,却指责遵守规则的受害者,这种颠倒是非的做法是不公正的,也是不道德的。 >>加码 特朗普考虑对华追加1千亿美元关税 据彭博社报道,美国总统特朗普当地时间周四(5日)表示,他将要求美国贸易代表考虑对中国商品追加1000亿美元关税。 据报道,特朗普在白宫发布的一份声明中称,“考虑到中国不公平的反击,我已指示美国贸易代表办公室(USTR)考虑,在301条款下追加1千亿美元关税是否适当,以及如果适当,对追加关税的商品进行确认。” 此前,美东时间4月3日,美国发布对华“301调查”项下征税产品建议清单,涉及中国约500亿美元出口。美国发布的建议征税清单涵盖中国约1300个税号的产品,价值约500亿美元,建议税率为25%,涉及信息和通信技术、航空航天、机器人、医药、机械等行业。数小时内,中方多部门相继强势回应,4月4日下午,中方公布对自美进口的大豆、汽车、化工品等500亿美元商品征税的对等措施。面对中美贸易摩擦,中方态度一如既往:打,奉陪到底;谈,大门敞开。
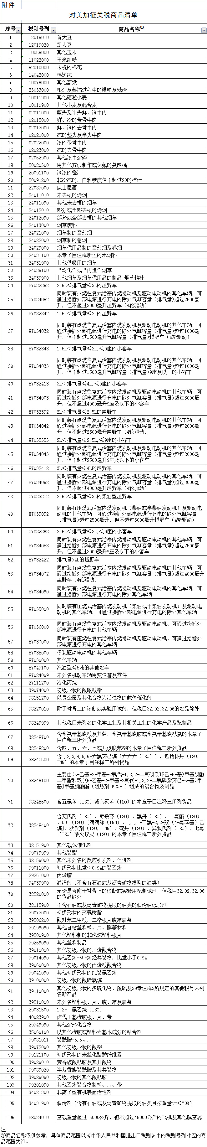
据《人民日报海外版》报道,商务部研究院国际市场研究所副所长白明表示,“美国清单主要针对‘中国制造2025’,试图封杀中国制造业向高端领域进军的道路,此外,还试图通过征税来削减贸易逆差。在这种情况下,中国只有反制,让贸易保护主义付出代价。” 商务部副部长王受文表示,美方此举没有任何事实依据,违背美方国际义务,威胁中国经济安全,危及全球经济复苏和稳定。本着国际法精神,中国也公布了将近500亿美元的清单。“这个做法是被迫采取,同时也是克制的。”王受文说。 4月4日,中国还就美国对华301调查项下征税建议在世贸组织争端解决机制下提起磋商请求,正式启动世贸组织争端解决程序。 >>反击 中方将对美500亿美元产品加征关税 商务部4日在官网发布关于对原产于美国的部分进口商品加征关税的公告,公告称,中国政府依据《中华人民共和国对外贸易法》等法律法规和国际法基本原则,将对原产于美国的大豆等农产品、汽车、化工品、飞机等进口商品对等采取加征关税措施,税率为25%,涉及2017年中国自美国进口金额约500亿美元。
公告称,美国时间2018年4月3日,美国政府依据301调查单方认定结果,宣布将对原产于中国的进口商品加征25%的关税,涉及约500亿美元中国对美出口。美方这一措施明显违反了世界贸易组织相关规则,严重侵犯中方根据世界贸易组织规则享有的合法权益,威胁中方经济利益和安全。 公告指出,对于美国违反国际义务对中国造成的紧急情况,为捍卫中方自身合法权益,中国政府依据《中华人民共和国对外贸易法》等法律法规和国际法基本原则,将对原产于美国的大豆等农产品、汽车、化工品、飞机等进口商品对等采取加征关税措施,税率为25%,涉及2017年中国自美国进口金额约500亿美元。最终措施及生效时间将另行公告。 >>解局 特朗普为何在此时挑起与华贸易争端? 为什么美国要在这个时候挑起中国的贸易争端?对于这个问题,特朗普政府给出的回答是,降低中美贸易赤字,以及保护美国的知识产权。 根据特朗普的说法,美国有着大约五千亿美元的贸易赤字。我们先来问另外的一个问题,美国的贸易赤字,是否一定意味着对美国经济的增长带来负面影响?
在美国历史上,进口缩水超过百分之8的时候,GDP增速平均在零以下,而当GDP增速超过百分之4的时候,进口的增速则达到平均百分之7.6。其实原因非常简单,经济好的时候,人们消费需求就高,意味着更多的美国进口,而这导致的是贸易赤字的增加。 能证明这一点的是,在特朗普刚上任的时候,去年1月,美国赤字大约在5100美元,而在今年1月,已经攀升到5760亿美元。但美国经济,却呈现持续的强劲复苏。原因是,人们的消费需求增强。因此,对于一些经济学家们来说,如果贸易赤字不是美国此刻挑起与中国贸易争端的真正原因,那么是什么呢?如果深入来看看美国的经济结构和诉求,有观点就认为,如今的中美贸易摩擦,可能是国际经济格局演变,和全球供应链发展之下的一个结果。 这样的经济格局变化的导火索,其实就是2008年的金融危机。这场危机对经济带来的伤害之深,让很多人看清楚一个本质,就是,金融必须要建立在实体之上。如果实体企业变得脆弱,那么再强大的金融体系,也只是空中阁楼。而美国再度回归“制造大国”,巩固其实业体系,可能就是如今特朗普政府的首先诉求。 在美国前总统奥巴马制定了“再工业化”的发展战略之后,特朗普正在更加激进的通过为企业减税等方式,吸引美国制造业回流,将海外资产带回美国投资,同时将生产线带回国内。而在未来的“贸易布局”中,在科技领域占先机,是关键。这些美国的诉求显然,就和已经成为全球加工贸易重心,同时以“中国制造2025”为目标发展高科技供应链的中国,形成了竞争和利益冲突。而这样的贸易冲突不仅出现在中美之间,在发达国家纷纷回归实体经济之后,各国政府既要保护本国市场也要争夺国际市场,那么贸易保护主义的抬头,可能将不可避免。 特朗普从竞选开始,就承诺那些认为“制造业就业岗位被外国人抢走”的美国选民,将采取贸易手段平衡贸易,为美国人夺回制造业。今年11月,美国中期选举将至,特朗普的贸易保护行动能否让他得偿所愿呢? 在美国前总统奥巴马制定了“再工业化”的发展战略之后,特朗普政府现在正在更加激进的通过贸易保护、减税等方式,来吸引美国制造业回流,将海外资产带回美国投资。但分析认为,真正让美国制造业外流的原因并不在中国或其他国家,而是自身的劳动力成本过高造成的。 >>评论 用打“抗美援朝”的意志打对美贸易战 中美贸易战的形势有迅速升级之势,华盛顿和北京实际都在做“战前动员”,双方没有谈判,而且各自对这场冲突认识的差距不断扩大,贸易战实际爆发的可能性在快速增加。 特朗普政府坚持宣扬“美国吃亏”说,特朗普5日发推特,将中国称为“强大的经济力量”,并鼓吹WTO将中国视为发展中国家“对美国不公平”。白宫首席经济顾问库德洛迎合特朗普的表态称,中国不是第三世界国家,而是第一世界国家。 与此同时,美方继续指责中国盗窃了美国的知识产权,华盛顿要通过这次贸易战打击中国高科技创新能力的意图进一步变得清晰起来。美方的言行帮助中国社会确立了这样的认识:这不是普通贸易战,而是美方遏制中国崛起、要将美国全面优势永久化的战略行动。 这样一来,中美贸易战的性质就发生了变化,两国贸易战很难以美日的化解模式加以解决。双方都认为它事关各自国家在未来世界经济中的地位和整个国家前途,那么很可能双方都会使出最大的力量,不惜代价地将贸易战打下去,使它获得某种决定性意义。
华盛顿是否真是这样想的,我们没有绝对把握。但是从美方传来的各种信息汇集到一起,确实在把中国社会朝这一战略判断方向推。这场贸易战是在华盛顿数个报告将中国列为战略竞争对手并且突出大国战略博弈之后发生的,中国人没有不做最坏思想准备的理由。 中国一直是温和的崛起大国,也是建设性中美关系的积极倡导者。但是一段时间以来,华盛顿不断发出转变对华战略的信息,增加了中方的警觉。这次美方发动贸易战的方式尤其粗暴,开出的是让中国“自废武功”的价码,它在将中国逼上梁山。以贸易战对贸易战的方式对美开展全面抵抗势必成为中国的唯一选择。 以当年抗美援朝那样的意志坚决打垮特朗普政府的贸易进攻,正在作为中国上下的战略决心树立起来。抗美援朝给中国造成了损失,但它迫使美方在三八线上最终签字,重创了华盛顿的战略傲慢,赢得了之后很多年美国社会对中国的战略尊重。今天的中美贸易战,要求我们有同样不怕牺牲、不惜代价的战略气概,坚决打出迫使美国将对华不断挥舞的大棒当柴火烧掉的中美关系新局面。 抗美援朝的发生是因为美国军队打到了鸭绿江边,今天美国发起的贸易战也在冲击中国的核心利益线。我们无处可退的危机感,和为维护国家根本利益决不可对美方让步的坚定意志正在中国全社会凝聚起来。我们知道将付出一些牺牲,但我们更了解,霸权的贪欲是没有底线的。如果我们今天不筑起“人在阵地在”的钢铁贸易防线,那么明天我们会失去什么将是无法预测的。 必须指出,今天的中国与美国打贸易战,与60多年前打抗美援朝时候的中美力量对比已经完全不可同日而语。今天的中美贸易战是大体势均力敌的较量,美国的绝对优势是华盛顿自吹自擂的,这将不是美军飞机大炮对志愿军“一把炒面一把雪”的战斗。北京有能力在每一场贸易战交锋中打痛华盛顿,让美方蒙受与中国大致相同的损失。 我们有充分的根据相信,这场贸易战是中美一起打,一样痛。“中国人躲进坑道里,美国人狂轰滥炸”不可能是这场贸易战的逻辑。中国打贸易战的武器和弹药十分充足,我们的主动性和创造性将有巨大发挥空间,由于贸易战带来的痛苦将刺激中国经济转型和战略创新能力,它很可能成为加快中美综合实力进一步接近的机缘。 让美方重新认识中国体制团结全国人民痛击外部经济强权挑战的特殊能力吧。美方用贸易战施加的压力有多大,我们的反作用力就将有多大。让两个体制围绕贸易战来一次较量,看看硬碰硬时,到底中国还是美国更能够坚持,更有本事逆风扬帆。 |







豫公网安备 41010502003425号





