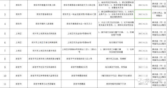
| 记者今天从郑州市食药监局了解到,夏季是食品安全问题的高发期,为进一步提高餐饮服务企业的食品安全管理水平,郑州市食药监局在全市范围内开展了餐饮服务食品安全监督检查,18家问题企业被责令整改。
据了解,本次检查按照“双随机一公开”方案实施,采用听取汇报、查阅资料、现场检查等形式对上街区、荥阳市、经开区的上百家餐饮经营单位进行抽查,共发现问题企业18家。抽查结果显示:厨房卫生不合格;餐具消毒未落实;防鼠设施未完善等问题较为突出。其中,荥阳市晋香缘饭店冰柜内存有无法说明来路的腐败熟肉,已被执法人员责令停业,限期整改。
|





豫公网安备 41010502003425号





